
農曆春節即將到來,各縣市公有路邊停車格及停車場將實施暫停收費,讓大家回家好停車。本文將整理過年期間停車免費、停車優惠及最新免收費路段,想省荷包快到下文了解詳情 !
2026全台過年停車格暫停收費總覽
- 北部:台北市|新北市|基隆市|桃園市|新竹市|新竹縣|宜蘭縣
- 中部:苗栗縣|台中市|彰化縣|雲林縣|南投縣
- 南部:嘉義市|嘉義縣|台南市|高雄市|屏東縣
- 東部及外島:花蓮縣|台東縣|澎湖縣|金門縣|連江縣
🧨 更多過年活動資訊:
【2026年貨大街、春節市集】全台營業時間/地點/過年活動全收錄!
【2026過年垃圾車】115年春節收垃圾時間/收運清運/回收/定時定點查詢
【2026台灣燈會與燈節】全台時間/地點/元宵活動/過年走春全收錄!
【2026過年高乘載】管制時間/國道免費時段/塞車路況整理(115)
【2026春節過年禮盒優惠】公益禮盒、庇護工場新春好禮推薦一次看!
【2026春節禮金】全台慰問金.敬老金發放時間/對象/金額整理(115年)
🧧 新春福袋資訊:
【2026年OKmart馬年福袋】內容物/刮刮卡獎品/門市,抽黃金!
【2026 7-ELEVEN福袋】預購優惠/內容物/獎項/抽獎登錄/中獎名單全部看!
【2026全家福袋】內容物/抽獎獎項/中獎領獎/優惠活動一次看!
【2026萊爾富福袋、發財卡】內容物/獎項/抽獎登錄,抽台積電、輝達股票大獎!中獎名單一起看
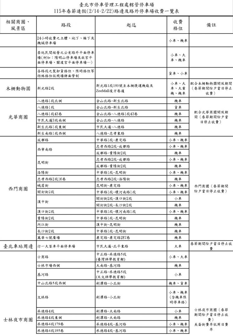
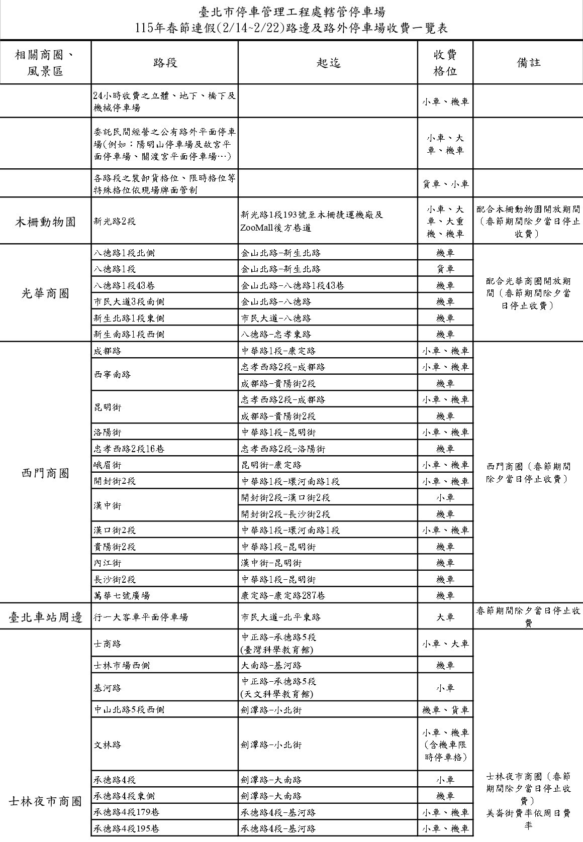
台北市過年路邊停車:除夕全市不收費(115春節)
台北市停車管理處於 2/5 表示,春節連假 2/16 台北市路邊停車格全面暫停收費;其餘假期,包括士林夜市、西門町、大安森林公園等以下部分路段及停車場維持原收費,週日維持原停車格收費,其他原收費停車格均不收費。
- 台北停車格不收費時間:2026/2/16(除夕)
台北市年貨大街停車場及堤外道路 2026/2/16~2/22 停止收費,2/14~2/15 維持收費,另 1/31~2/15 按以下方式收費:
- 三號水門堤外停車場假日停車 07:00~16:00 每小時 80 元、非假日停車 10:00~20:00 每小時 50 元
- 五號水門堤外停車場 07:00~20:00 每小時 80 元,平日停車 07:00~10:00 每小時 40 元、10:00~20:00 每小時 50 元。
- 迪化街 1 段(歸綏街至民權西路)暫停收費
- 民樂街、南京西路除卸貨專用停車格,其餘餘停車格暫停收費並禁止停車
過年期間,台北市木柵動物園、光華商場按開放時間收費,士林官邸停車場依公告費率,建國花市周邊依週日時間計費。



🎈 台北旅遊活動:
【2026台北燈節】燈會時間地點/主燈秀/活動表演/地圖交通整理!
新北市過年路邊不收停車費時間(115春節)
新北市過年除夕和初一全市路邊停車格暫停收費,原平日收費路邊汽機車停車格於 2/14~2/22 暫停收費;除以下路段以外,其於路段春節期間均不收費。
- 新北停車格不收費時間:2026/2/16、2/17,
| 過年時間 | 新北市過年停車格路段 |
|---|---|
| 2026/2/16、2/17 除夕、初一 | 新北市路邊停車格暫停收費 |
| 2/14(六)~2/15(日) 連假首日、小年夜 2/18(三)、2/19(四)、2/20(五)、2/21(六)、2/22(日) 初二、初三、初四、初五、初六 | 新北市收費路段 【板橋區】 民生路2段、英士路(龍泉街55巷至新海路) 雙十路、龍泉街55巷、公園街 實踐路、館前東路、明德街 北門街、西門街、民權路 中正路(公館街至民權路) 重慶路(館前東路-中山路) 民生路3段、東門街、文化路1、2段 文化路1段388巷、縣民大道1段 國光路(卸貨格)、公館街(文化路1段101巷) 公館街(中正路至民權路) 【三峽區】 中山路、仁愛街、文化路 民權街、光明路、愛國路 中山路67巷公有空 地平面停車場、鳶山運動公園停車場 【鶯歌區】 建國路、建國路210巷 鶯桃路、尖山路、國華路 南雅路、光明街、育智路 行政路、仁愛路、文化路 育英街、中正一路 【三重區】 水漾路1段(新北環快至中山橋) 朝陽街26巷1弄 重新路5段(含重新橋下平面停車場) 成功路108巷 【蘆洲區】長榮路 【淡水區】 觀海路、竿蓁大型車平面停車場 中正路382號前迴轉道、中正路 油車口平面停車場 稽徵所第二辦公室旁土地 紅毛城段976地號土地停車場 後洲路1段、沙崙路(中正路2段-新民隧道) 新市三路1段231號(崁頂市民活動中心)前汽車 停車格 中正路1段22巷(滬尾砲臺公園) 港坪公園周邊道路 【林口區】 文化一路1段(八德路至仁愛路2段) 文化二路1段(八德路至仁愛路2段) 文化三路1段 忠孝路(文化北路1段至文化一路1段) 仁愛路2段、文化二路1段309巷 【五股區】 成泰路4段22巷底(獅子頭釣魚台)停車場 【八里區】 觀海大道、博物館路 中山路1段至3段、忠孝路 文昌路、忠四街、忠五街 十三行博物館第一停車場 左岸自行車道旁3處平面停車場 商港一路、商港六路、商港八路 八里大道、訊塘二路、商港三路 十三行博物館第二停車場 河濱公園海世界觀景平台附屬路外停車格 【中和區】環快路、中橫路 【新店屈】 央北二路、寶中路、寶橋路 啟文路、中興路3段(原開明高職旁)(機車) 中山路(機車) 十四張歷史公園停車空間(文記街側)(機車) 中山路(機車) 【金山區】 中興路、磺港路、民生路 中山路、忠孝一路、仁愛路 信義路、中正路 【深坑區】 埔新街、文化街、深坑街 平埔街22巷、喜樂橋下停車場 深坑區文山路2段(平安橋至喜樂橋間) 【石碇區】 碇坪路1段、碇格路1段 雙溪口第一、二停車場 石崁道路停車場、皇帝殿西峰停車場 【坪林區】國中路、北宜路8段 |
新北市路邊停車費用可至新北市政府交通局「路邊停車費查詢服務網」網站查詢。
🎈 過年期間活動:
【2026新北燈會】時間地點/主燈秀/市集表演/元宵活動/交通一次看!
基隆市115過年春節路邊停車不收費時間
因應 115 年春節連假,基隆市將在 2/16~2/19 除夕至初三實施路邊停車暫停收費,2/20 初四基隆市觀光景點與商圈停車按以下方式調整。

| 時間 | 基隆市春節停車路段 |
|---|---|
| 2026/2/16、2/17、2/18、2/19 除夕 | 全市路邊停車格暫停收費 |
| 2/20 初四 09:00~17:00 | 基隆市暫停收費路段 中船路、安樂路一段 基金一路208巷、中正路 安一路、中山一 二路段、實踐路 實踐路294 巷 深溪路、調和街、漁港三街 百一街、百三街、百五街 百六街、百七街、福一街 福一街172巷、福二街 福三街、福五街、福六街 明德一路、明德二路、崇智街 永富路、自治街、崇德路 東光路32巷、光一路 復興路、中華路、東勢街 八堵路、東碇路 |
| 2/20 初四 09:00~17:00 | 基隆市正常收費路段 仁一路、仁二路、仁三路 信一路、 信二路、信三路 信四路、信五路、義一路 義二路、義三路、義四路 義七路、義九路、愛二路 孝三路、忠三路、安樂路二段 南榮路、六和街兩側 東明路、中正路 (市府後門) 海興游泳池 湖海路一、二段及收費貨車裝卸專用區 |
桃園市過年路邊停車場不收費時間(115春節)
桃園市 115 年春節連續假期停車方式已公告,2/14~2/22 全桃園市公有路邊委外開單收費停車場及路段暫停收費,共 9 天不收費。
- 路邊停車暫停收費時間:2/14~2/22,春節連假首日至結束。
停車不收費實施範圍涵蓋路邊及路外停車場,包括桃園光影電影館停車場、汴洲公園停車場、忠義公園停車場、龜山南上公園附屬停車場、八德大明市民活動中心停車場、大溪月眉停車場等。
如在 2026/2/14~2/24 收到桃園市停車繳費單,最晚可延至 2/25 再繳費。


📖 延伸閱讀:【2026桃園燈會】時間地點/主燈秀/燈區地圖/接駁車/交通總整理
新竹市過年路邊停車場及路段不收費時間(115春節)
115 年春節假期 2/14~2/22,新竹市人工開單路段路邊停車場實施暫停收費;部分設有智慧停車柱路段、無人化停車場、路外停車場按正常方式收費:
- 路邊停車不收費時段:2026/2/14~2/22,連假 9 天。
新竹市東大路二段、新竹市立動物園地下停車場、新竹火車站後站機車停車場、北大路停車、果菜市場停車場維持收取停車費。


新竹縣過年春節路邊停車不收費時間(115)
新竹縣已公告過年連假公有路邊停車格收費措施,將在 2/16~2/21 除夕之初五暫停收費,惟 2/16 竹北市仁義市場及部分路段,包括仁義路、華興一街、仁德街、仁孝街維持收費。
- 不收費時間(民國115年):2026/2/16(一)~2/21(六),共 6 天。

228 和平紀念日、兒童清明節、勞動節、勞動節、中秋節等國定假日新竹縣公有路邊停車格不收費,惟新埔鎮中正路正常收費。更多連假資訊可至文章:【2026年行事曆】國定假日/連假/學校放假/行政院日曆表免費下載(115年)
宜蘭縣過年路邊停車不收費時間(115春節)
為方便民眾採買年貨就近停車,宜蘭縣將在春節連假 2/16~2/20 實施路邊停車格暫停收費,除夕到初四停放車輛免費。
- 暫停收費時間:2026/2/16(一)~2/20(五)

另 115/2/13 過年前一天至 2/22 年假結束,宜蘭財政稅務局、羅東分局停車場分別提供 24、38 席停車位讓大家免費使用。

苗栗縣過年路邊停車不收費(115春節)
苗栗縣苗栗市、頭份市、竹南鎮過年將在 115/2/16~2/21 實施路邊停車格暫停收費,2/22 起恢復正常收費,如欲查詢費用可至苗栗縣政府公有路邊停車服務資訊網。
- 暫停收費時間:2/16~2/2,農曆除夕至初五。

台中市過年路邊停車不收費時間(115春節)
台中市因應過年停車需求, 將於 2/16~2/20 春節連假展開 5 天公有路邊汽及機車停車格暫停收費,除夕至初市停車免費;委外停車場、所有立體停車場採正常收費。
- 停車不收費時間:2026/2/16除夕、2/17初一、2/18初二、2/19初三、2/20初四。

🧨 台中過年走春、旅遊景點:
【2026台中燈會】時間地點/主燈秀/中央公園展區/接駁車/交通全部看!
【台中綠美圖開幕】開館時間/票價/試營運活動/交通停車一次看!
【台中海洋館】開幕營業時間/樓層規劃/地址/停車場一次看!
彰化縣過年路邊停車不收費時間(115春節)
根據彰化縣政府 115 年春節停車收費公告,員林市將在初一、初二暫停收費,其餘鄉鎮市採正常收費。
| 春節時間 | 彰化過年停車收費方式 |
|---|---|
| 2/17(二)、2/18(三) 初一、初二 | 員林市停車免費 |
| 2/16(一)、2/17(二)、2/18(三)、2/19(四)、2/20(五)、2/21(六) 除夕、初一、初二、初三、初四、初五 08:00~20:00 | 彰化市實施停車收費 |
| 依行政院人事行政總處例假日及放假日 09:00~17:00 | 鹿港鎮實施停車收費 光復路:07:00-20:00收費 復興南路:09:00-17:00收費 |
| 2/16(一)~2/21(六) 除夕至初五 08:00~20:00 | 和美鎮 、北斗鎮實施停車收費 |

雲林縣過年路邊停車不收費時間(115春節)
雲林縣目前無過年春節停車暫停收費消息,最新消息請前往雲林縣交通工務局。
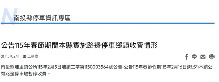
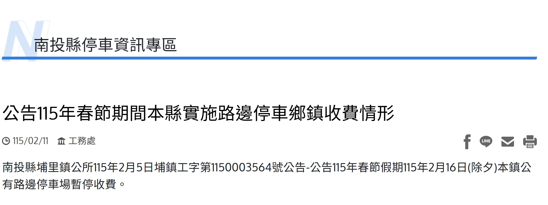
南投縣過年路邊停車不收費時間(115春節)
南投縣埔里鎮 2 月 16 日公有路邊停車場暫停收費,春節回家的民眾不妨多加利用。
- 115年過年路邊停車場不收費:2/16(除夕)。

🎈 南投走春景點、旅遊活動:
【2026南投燈會】時間地點/煙火/燈區地圖/表演活動/交通一次看!
嘉義市過年路邊停車不收費時間(115春節)
115/2/16~2/20 過年期間,嘉義縣路邊停車格暫停收費,春節初一至初四停放在公有停車格位不用錢。
- 過年停車免費時段:115/2/16除夕、2/17初一、2/18初二、2/19初三、2/20初四

另春節連假 2/14~2/22 期間,嘉義縣公車【7302】、【7322A】、【7322D】、【7329A】改停靠「第一停車場」,不停靠「中山山莊、奮起湖終點站」等站。
💵 嘉義市活動:
【嘉義市普發6000元】領取時間/資格/發放方式一次看!
【嘉義普發6000加碼】商圈夜市券領取時間/地點/店家優惠,再送600元!
嘉義縣過年路邊停車不收費時間(115春節)
嘉義縣尚無公告過年路邊停車收費方式及費率,最新消息可至嘉義縣政府建設處。另嘉義縣將在 2026/2/13 凌晨 0 點至 2 /22 晚上 24:00 實施計程車過年夜間乘車加收 50 元,期間乘車請依跳錶金額支付車資。
🎈 近期最新資訊、春節景點:
【2026嘉義縣普發現金】各鄉鎮市發放時間/地點/領取方式總整理
【2026台灣燈會】嘉義燈會時間/主燈地點/瑪利歐燈區/活動/交通一次看!
台南市過年停車不收費時間(115春節)
台南市 115 年春節交通疏運及停車收費辦法已公告,除了 70 多個民營停車場照常收費之外,其餘台南市公有路邊及路外停車格位不收費。
| 春節期間停車收費方式 | 台南市過年停車費用 |
|---|---|
| 2026/2/16~2/19 除夕、初一、初二、初三 | 台南市路邊停車格不收費 |
| 2/16~2/19 | 台南市委託民營停車場照常收費 崇善路龍山、東光路地下、榮譽街 崇明路E6、德光公園、崇明五街 和平公園停車場、大學路社E2等70餘處 |
🎈台南市過年走春、旅遊景點:
【2026月津港燈節】時間地點/主燈/燈區地圖/交通停車,台南鹽水登場!
【2026台南龍崎光節空山祭】時間/門票優惠/購票/交通停車一次看!
高雄市過年路邊停車不收費時間(115春節)
高雄市春節連假路邊不收費資訊出爐,115/2/16~2/19 除夕至初三公有路邊停車場及公有路外平面停車場暫停收費,以下地區維持收費:
- 果嶺自然公園南北側汽機車停車區
- 八德南-文前松藝路邊停車區
- 澄清巷公有停車區
- 永泰南路冬日遊樂園臨時停車區
- 停車免費時間︰2026/2/16(除夕)~2/19(初三)。

高雄過年許多熱門景點也有提供臨時免費停車空間,包括美濃、寶來溫泉、六龜市區、旗山老街、南壽山、風車公園、大樹舊鐵橋、南海紫竹寺等地。

📍 高雄走春景點、旅遊活動:
【2026高雄冬日遊樂園】燈會活動/時間地點,超人力霸王在愛河登場!
【高雄內門動物園】野森動物學校開放時間/預約購票/門票優惠/交通整理
屏東縣過年春節不收費停車場(115)
115 年過年路邊停車不收費出爐 ! 屏東縣屏東市春節連假 2/16~2/19 有 20 處路外停車場提供停車免費,共 969 格汽車停車位、2,410 格機車停車位。
- 免費停車優惠時段:2026/2/16除夕08:00~2/19初三22:00。
【春節便民服務專線】(服務時間:每日 08:00-22:00)
- 屏東縣直撥:1999
- 外縣市撥:(08)732-0415


🎈 屏東過年走春景點:
【2026屏東燈節】時間地點/燈會活動/交通接駁,縣民公園.萬年溪.勝利星村.龍頸溪登場!
花蓮縣115春節過年路邊停車不收費時間
花蓮縣過年 2/14 起至 3/3 元宵節將原永發停車場東洋站空地改為臨時停車空間,供大家免費停車,共有 200 個位子。
👉 停車費用查詢
👉 花蓮地區春節即時路況、停車場可至蘇花即時通LINE官方帳號查詢
春節連假 2/13~2/22 24:00國道客運提供票價 6 折、平日價格優惠,包括 1918 台北市與花蓮往返客運,便於民眾返鄉。另外搭乘國道客運、台鐵、高鐵等公共運輸工具,轉乘花蓮地區與市區公車,使用一卡通、悠遊卡等電子票證付款,可享有一段票戶或基本里程免費優惠,搭乘指定幸福巴士免費。
👉 國道客運即時動態
台東縣過年路邊停車不收費時間
台東縣政府第一停車場、第二停車場春節 2/14~2/22 連假期間免費停車,包括汽車、機車停車格。
- 不收費時間:115/2/14(六)~2/22(日), 9 天。
春節當月(2026/2/1起),在台東縣停車可享 9 折優惠,返鄉者及遊客皆可享有折扣;停放車輛在火車站周邊智慧停車格位,前 5 分鐘免費。

過年期間每天 14:00 後台20線省道(臨105便道)梅山口至向陽路段禁止進入,目前僅開放小型車及機車通行。普悠瑪 2/16 除夕 19:00 後停駛,其餘假期期間正常營運,更多春節服務資訊可至官網查看。
📖 【台鐵普悠瑪號】火車時刻表/座位表及訂票/票價優惠一起看!
- 春節期間縣民專線:1999 (24小時提供服務)
澎湖縣115春節過年路邊停車不收費時間
澎湖縣春節連假 2/16~2/20 路邊外停車暫停收費。
- 澎湖縣路邊停車收費繳納方式:LINE Pay、街口支付、全支付、橘子支付、歐付寶、車麻吉、拍付行動錢包等。

金門縣115過年路邊停車不收費時間
金門縣旅運中心停車場 2/3~2/28(含春節連假)提供免收停車費優惠,園區及水頭碼頭周邊有 5 座停車場。優惠結束後,前 30 分鐘停車免費,超過 30 分鐘按以下方式收費。
- 免付費專線:0800-360-369。

另春節期間,金門植物園、農試所、畜試所、獅山砲陣地部分園區也有提供停車空間,詳情可點此前往官網查看。
連江縣(馬祖)115過年春節路邊停車不收費時間
目前無 115 過年路邊停車不收費資訊,最新消息請前往連江縣政府官網。
考量民眾過年連假停車需求,目前多數縣市路邊停車格及停車場都有規劃暫停收費措施,包括台北市除夕不收費,新北除夕到初一、高雄到初三停車免費。另外宜蘭、花蓮、台東部分地區也有無償開放大家停車,回家團圓或在外有需要的朋友不妨多加利用。




分享這篇文章